最新!徐州59家核酸检测机构名单来了
2021-11-16 来源: 编辑:
2021-11-16
近日
徐州市卫生健康委发布
《关于公布全市核酸检测机构名单的公告》
公布了全市具备检测资质的核酸检测机构
共59家
有需要的小伙伴
可就近选择有资质机构进行核酸检测啦
来看具体名单~
(点开查看大图)
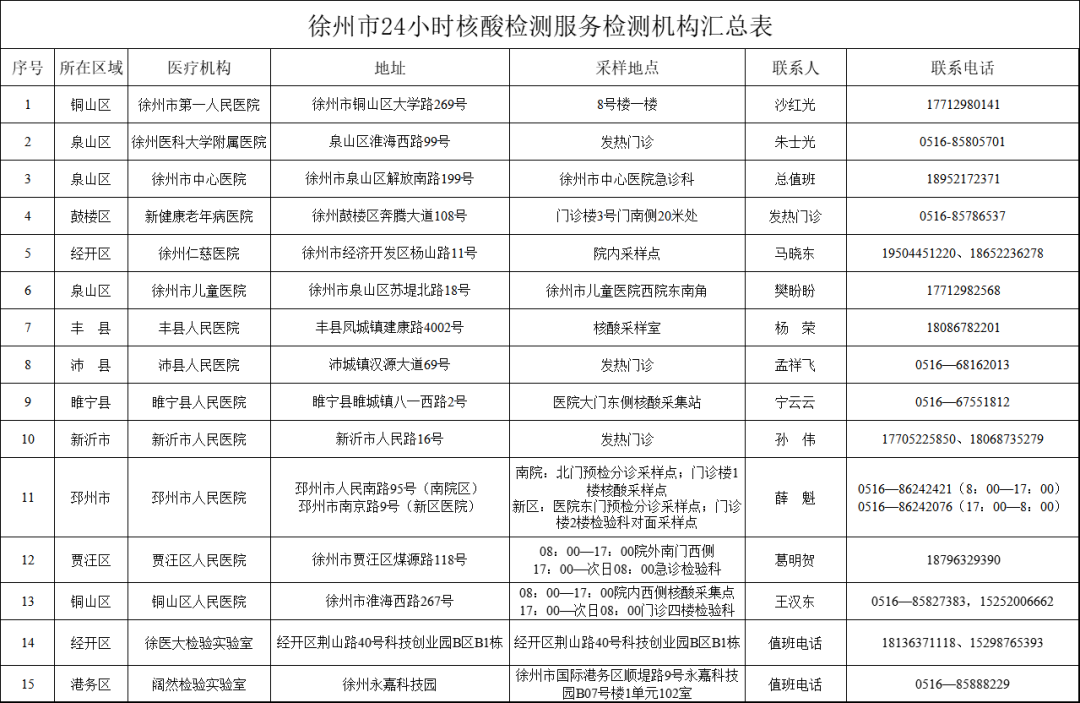
其中
徐州15家核酸检测服务机构
提供24小时核酸采样检测服务
有需要的小伙伴,提前电话预约,
别忘了带上身份证呀(儿童携带户口簿)~
(点开查看大图)
